MOSFET Module 200V/50A

 PEM.MOSFET.01.A.0200.50

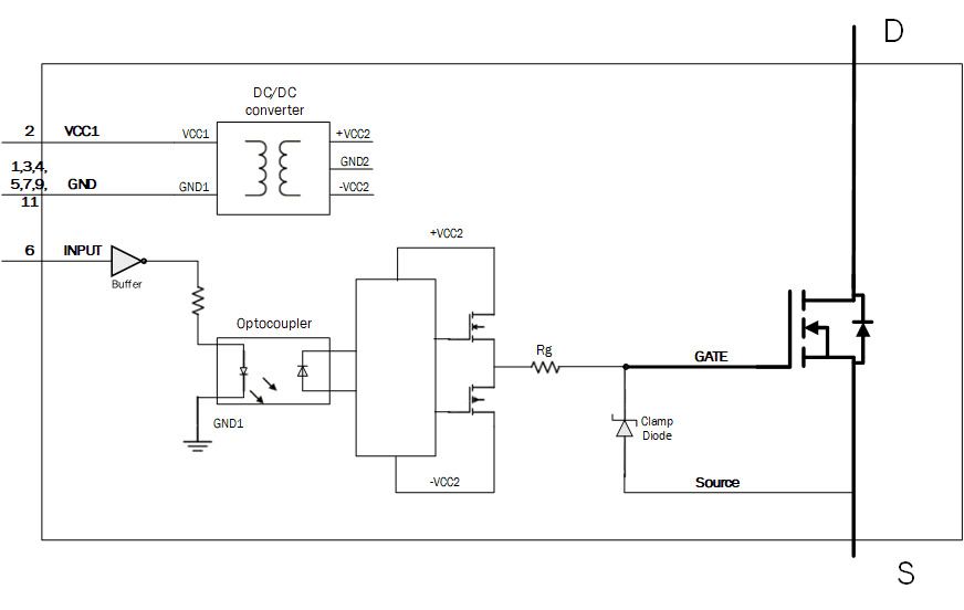
Description:

The PEModule PLUGYSystem offers a MOSFET module based on 200V/50 designed for fast switching applications with low RDS(on), advanced thermal management, and avalanche ruggedness. Featuring a high-performance MOSFET with gate drive, isolated gate drive, and active Miller clamping, it ensures reliability in power electronics for DC/DC and DC/AC converters. Ideal for industrial and research applications, this pluggable solution offers high isolation voltage and unparalleled efficiency for cutting-edge power electronics hardware.


Main Features:

  • Softer RDS (ON) v/s Temperature Dependency.
  • Pluggable and easy for replacement.
  • Include thermal management.
  • Avalanche Ruggedness.
  • Low switching losses.
  • High isolation voltage of 3KV.
  • Active miller clamping protection for turn-on and turn-off.
  • Resistant to Latch-Up.
Datasheet
For Inquiry

Follow us!

Module MOSFET Specifications

  Parameter Symbol Value Unit
Drain-Source Breakdown Voltage (1)V (BR)DSS120V 
Drain-to-Source Leakage Current (2)I Dss250μA
Static Drain-to-Source On-Resistance (3)    R DS(on)0.04Ω
Input Capacitance (4)  C iss6000 pF
Output Capacitance (4)
C oss
820 pF
Reverse Transfer Capacitance (4)
   C rss200 pF
Diode forward voltage (5)
  VSD1.35  V
 Reverse recovery time (6)trr268 nS
 Reverse recovery charge (6) Qrr  1.9μC
 Thermal resistance diode junction to case   RthDJA0.50  C/W
 Thermal resistance case to ambient for the module  RthCA 3.4C/W

(1) VGS = 0V, ID = 100μA.

(2)  VDS =160 V, VGS = 0 V, TTJ150 C.

(3) VGS= 10V, ID = 28A.

(4) VDS = 25 V, VGS = 0 V, f = 1 MHZ.

(5) VDS =25 V, I= 28 A, TTJ = 25 C.

(6)  TDJ = 25 C,  IF = 28A.

Module Gate Drive Specifications

  Parameter Symbol Value Unit
 Input Supply Voltage  VCC1 +5V 
 Input Supply Current  ICC1 90m A
Input signal High level VinHL 5 or 3 V
 Turn on output voltage Vgon12 V
 Turn off output voltageVgoff0 V
 Isolation Voltage Viso 3000 V
Switching Frequency Fsw 50KHz
 Propagation Delay Time tPLH260 ns
Propagation Delay Time tPHL145 ns

Follow us!

For Inquiry
Expandable Article

The Role of MOSFET with Isolated Gate Drivers in Power Electronics

Metal-Oxide-Semiconductor Field-Effect Transistors (MOSFETs) with isolated gate drivers are integral to modern power electronics, offering unparalleled efficiency, reliability, and versatility. The PLUGY System MOSFET Module exemplifies this innovation, combining advanced MOSFET technology with isolated gate drive functionality to meet the demands of high-performance applications. MOSFET with a gate drive enhances the system’s precision and safety by isolating control and power circuits, reducing electrical interference, and ensuring stable operation. These features make them indispensable in power electronics hardware for a wide range of industrial and research applications.

The importance of MOSFET with an isolated gate driver is particularly evident in DC/DC converters and DC/AC converters, where efficiency and fast switching are paramount. High-performance MOSFETs, like those in the PLUGY System, excel in fast switching applications due to their low RDS(on) and ability to minimize energy losses. This makes them ideal for power electronics research, where precise control and energy efficiency are critical. Additionally, their integration with active Miller clamping and high isolation voltage ensures exceptional reliability and operational stability, even under challenging conditions.

Thermal management is a key advantage of the PLUGY System MOSFET Module. Effective heat dissipation is essential in maintaining system longevity and performance, particularly in industrial applications where power demands are high. The module’s design addresses this by optimizing thermal pathways, preventing overheating, and ensuring consistent operation. Combined with avalanche ruggedness, these features make the MOSFET module highly durable, capable of withstanding voltage spikes and extreme conditions without performance degradation.

The pluggable nature of the PLUGY System MOSFET Module offers significant flexibility in hardware design, allowing for easy integration and scalability. Whether used in compact consumer electronics or large industrial systems, this modular approach ensures adaptability to diverse applications. Research applications benefit particularly from this flexibility, enabling engineers to customize solutions tailored to specific experimental or operational needs. This adaptability is further enhanced by the module’s compatibility with advanced gate driver technologies, which improve control precision and overall efficiency.

In power electronics, the combination of a MOSFET with an isolated gate driver is a cornerstone of innovation. By addressing key challenges such as electromagnetic interference, thermal management, and switching efficiency, these systems enable advancements in both DC/DC and DC/AC converter technologies. They are essential in industrial automation, renewable energy systems, and electric vehicles, where high-performance and reliability are non-negotiable.

Items have been added to cart.
One or more items could not be added to cart due to certain restrictions.
Added to cart
Your cart has item(s).
- Can't add this product to the cart now. Please try again later.
Quantity updated
- An error occurred. Please try again later.
Deleted from cart
- Can't delete this product from the cart at the moment. Please try again later.